教育板块火热,昂立教育两连板后喊话:线下教学停滞,影响业绩
|
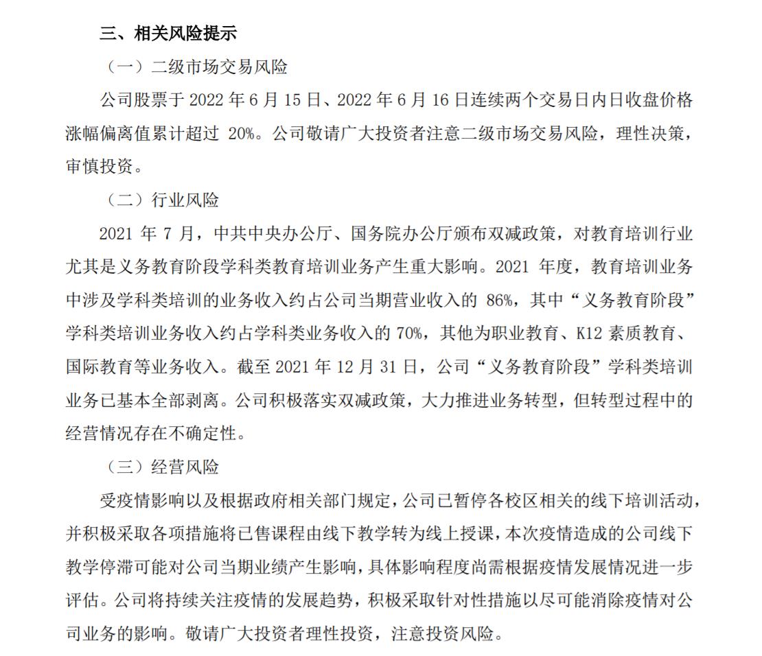
中新经纬6月16日电 因新东方双语直播出圈,教育板块近两日受提振大涨,多只个股股价纷纷上扬。 16日晚间,连续两个交易日持续涨停的昂立教育(12.140, 0.68, 5.93%)发布关于股票交易异常波动的公告称,本次疫情造成公司线下教学停滞,且停滞时间较长可能对公司当期业绩产生影响。
来源:昂立教育公告根据公告,昂立教育6月15日、6月16日连续两个交易日内日收盘价格涨幅偏离值累计超过20%,属于股票交易异常波动情形。 对此,昂立教育核查称,公司以教育培训为主营业务,涉及K12学科教育、K12素质教育、职业教育、国际与基础教育等业务,2021年7月双减政策颁布后,业务战略调整为职业教育、大学生教育、青少儿教育、国际与基础教育等。同时,自2022年3月12日起,根据上海新冠肺炎疫情防控政策和市教委的相关要求,公司暂停各校区相关的线下培训活动,转为线上教学,除上述情形外,公司目前日常经营情况未发生重大变化,内部经营秩序正常。 昂立教育表示,经自查,并向公司各大股东书面函询核实,截至公告披露日,公司各大股东不存在影响公司股票交易价格异常波动的重大事项;不存在涉及上市公司的应披露而未披露的重大信息,包括但不限于重大资产重组、收购、债务重组、业务重组、资产剥离、资产注入、破产重整、重大业务合作、引进战略投资者等重大事项。 在公告中,昂立教育还提示经营风险称,本次疫情造成的公司线下教学停滞可能对公司当期业绩产生影响,具体影响程度尚需根据疫情发展情况进一步评估。公司将持续关注疫情的发展趋势,积极采取针对性措施以尽可能消除疫情对公司业务的影响。 资料显示,昂立教育成立于1983年8月,注册地址位于上海市徐汇区,目前法定代表人为周传有。 财务数据方面,今年一季度,昂立教育实现营业收入约2亿元,归属于上市公司股东的净利润0.73亿元,扣非后净利润-0.21亿元。截至一季度末,昂立教育股东户数为21829户,户均持股市值12.54万元。 |
关注排行
热门文章
记者 李苑 2023年新年伊始,多地重大项目、重点企业开足马力施工和生产,全力稳经济、稳投资。 1月1日,福建福州各地建设&ld


