中小学开学、服贸会举办 北京发布9月交通出行提示
|
新京报讯 据北京交通官博消息,今年9月面临中小学开学,服贸会(8月31日至9月5日)举办,包含中秋假期(9月10日至12日)、临近国庆假期,重大活动保障、节前出行、通勤、通学等多种出行需求叠加,预计早晚高峰城市交通压力总体较近期将明显加大,交通指数峰值将达8.0以上严重拥堵级别。
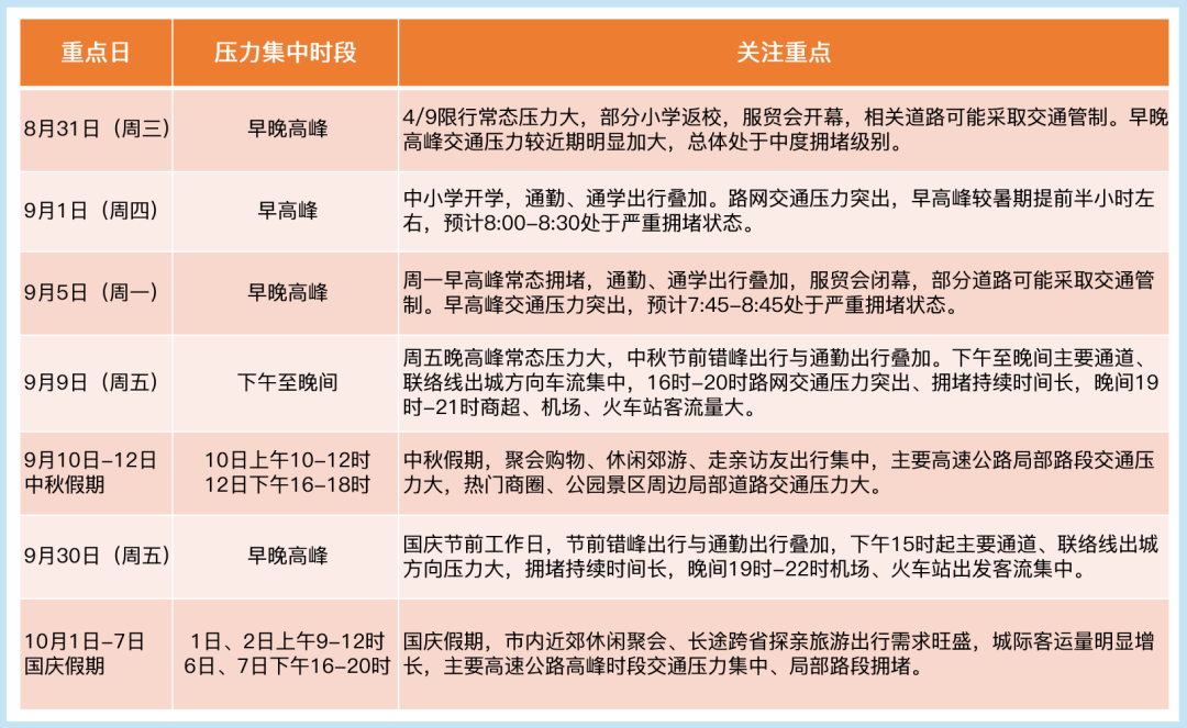
尤其是服贸会开幕、开学日、节前工作日、4/9限行日、周一、周五等重点日,高峰时段城市路网交通指数峰值将达8.2-8.4左右。服贸会园区周边,中关村、德胜、史家等学区,以及金融街、国贸CBD等主要商务区高峰时段交通压力突出,局部区域指数峰值将接近9.0。如遇特殊天气,交通压力将进一步加剧、异常突出。 交通部门根据历年交通运行规律,挖掘分析交通大数据,研判分析9月运行态势,帮助小伙伴们合理规划出行计划,高效、安全出行。
服贸会周边相关道路交通管理 2022年中国国际服务贸易交易会(简称“服贸会”)将于8月31日(周三)至9月5日(周一)在国家会议中心和首钢园区举办,8月31日晚在国家会议中心举办全球服务贸易峰会,9月1日至2日为专业观众日,9月3日至5日为公众开放日。综合展设在国家会议中心,专题展设在首钢园区,环境服务专题设在国家会议中心二期。 为保障服贸会顺利举办,国家会议中心、首钢园区周边部分道路会分时采取临时交通管理措施,国家会议中心周边北五环、北四环、安立路、大屯路、京藏高速,首钢园区周边石景山路、阜石路、北辛安路、群明湖大街、西六环路等道路高峰时段交通压力大,局部路段可能出现短时拥堵排队情况。建议前往观展尽量选择公共交通工具出行,出行前关注交管部门发布的临时交通管理信息,合理规划出行路线。 中小学开学日高峰时段交通压力攀升 9月全市中小学开学,通勤、通学出行叠加,工作日早晚高峰时段交通压力将明显加大,早高峰压力增长更为显著,压力集中时段较暑期提前半小时左右。周一早高峰、周五晚高峰和周三(4/9限行日)早晚高峰交通压力突出,预计城市路网交通指数峰值达8.0以上严重拥堵状态。 东城、西城、海淀等部分学校周边路网上下学时段易出现拥堵情况,京藏、京承、京港澳、京新、京开、京通快速路,以及阜石路、莲石路、圆明园西路等主要高速公路、进出城联络线工作日“早进晚出”的潮汐交通特征将更为显著。建议小伙伴们尽量选择绿色出行、错峰出行,驾车接送学生的家长,在校园周边即停即走,共同维护良好交通秩序。
节假日郊游探亲出行需求旺盛 9月10日-12日为中秋假期,预计假期交通出行以市内聚会购物、近郊休闲郊游、周边省市短途探亲为主,途径八达岭长城、野生动物园、雁栖湖、古北水镇、十渡等热门景区的京藏、京承、京港澳等高速公路及部分国道交通压力较大。国庆假期长距离旅游、探亲出行需求旺盛,城际客运量将明显增长,主要高速公路将出现“前出后进”的潮汐交通特征,部分道路高峰时段交通压力较为集中。建议大家提前规划出行时间和路线,关注实时路况,避开拥堵路段和高峰时段。
编辑 刘佳妮 |
关注排行
热门文章
记者 李苑 2023年新年伊始,多地重大项目、重点企业开足马力施工和生产,全力稳经济、稳投资。 1月1日,福建福州各地建设&ld





